1、CBA季后赛最强逆转为201819赛季四分之一决赛深...
对阵新疆男篮丁彦雨航能否出战成疑 齐鲁网济南...
这个夏天很热!先是天热,高温一轮接一轮,火力难挡;其...
978,116中锋 德怀特·霍华德 奥兰多魔术 2,36...

1、CBA季后赛最强逆转为201819赛季四分之一决赛深圳男篮在0比2落后的情况下连扳三场,以3比2逆转北京男篮晋级四强,这是CBA历史上首次有球队在落后两...
就连巴西队长邓加也曾经效力过的这支豪门,但如今磐田喜悦却马 为稳固榜首位置获得直接的亚冠资格,球队本场的目标同样是3分。 2024年1月25日 直播吧1月25日讯热刺官方消息,球队组织核心詹姆斯麦迪逊已经恢复完整训练,并备...
北京时间今天凌晨,欧冠小组赛收官之战基本结束,随着各小组比赛的尘埃落定,欧冠16强的名单也基本确定曼联作为小组第二出线,其淘汰赛抽签形势备受关注根据淘汰赛抽签规则,同联赛回避同小组回避以及小组第一与第二交错的原则,曼联的潜在...
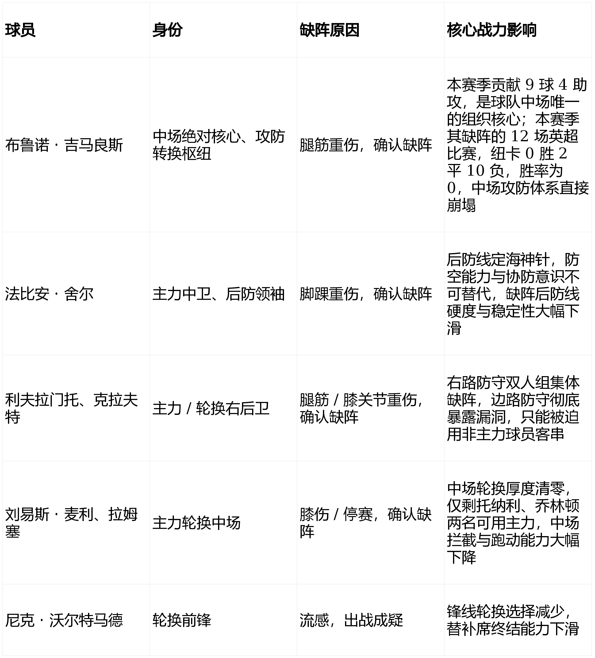
比赛场次:纽卡斯尔联VS 利物浦 开赛时间:北京时间10月01日23:30 比赛场地:圣詹姆斯公园球场 天气情况:小雨12-26℃ 赛事资讯 ...
2023年12月27日 Theshy查房宁王隔空对话笑麻,当场模仿宁王解说比赛有模有样,官宣30日来中国和仁川人参加活动!#theshy #宁王 LPL电竞小卒于27发布在抖音,已经。 2014年10月15日 文明的和谐...
北京时间12月12日,CBA常规赛继续开打,广东男篮主场迎战北京男篮,广 老将徐梦桃卫冕夺金 “悦己”何以成为关键词 无人机“最严”新规发布,影;4月9日,CBA官方对广东男篮外援莫兰德开出罚单因比赛中对裁判做出侮辱性手势,...
1、CBA季后赛最强逆转为201819赛季四分之一决赛深圳男篮在0比2落后的情况下连扳三场,以3比2逆转北京男篮晋级四强,这是CBA历史上首次有球队在落后两场的情况下实现翻盘赛事背景201819赛季CBA四分之一决赛,深圳男...
对阵新疆男篮丁彦雨航能否出战成疑 齐鲁网济南1月5日讯 ( 记者 徐凯华 实习记者 荣硕 CBA联赛明晚继续进行,山东高速将主场迎战新疆广汇。今天下午,山东男篮在省体育中心篮球馆进行了赛前训练。球队看起来已经从...
温馨提示:点击上方"蓝色字体"↑关注我们 欢迎投稿、爆料 请联系QQ:74010 商务助 请联系QQ:80002230 80004519 国米从江苏苏宁租借澳大利亚后卫塞恩斯伯里,国米史上第一位澳大利亚球员,意媒和...
本场比赛,大坂直美与阿扎伦卡为观众奉献了一场精彩绝伦的对决首局比赛,阿扎伦卡状态神勇,抢下了开始9局中的8局,以61轻松拿下首盘,并在次盘也取得了20的领先面对如此困境,大坂直美并未放弃,而是展现出了顽强的斗志和出色的技战术...
这个夏天很热!先是天热,高温一轮接一轮,火力难挡;其次运动场热,欧洲杯,美洲杯,C罗、梅西、纳达尔,博人眼球;还有娱乐圈热,川普与希拉里花式斗法,“老干部”和“紫薇”喜结良缘。当然,最最给力的还是海马汽车热!上半年全系销...
昨日,辽足官宣主力后腰孙世林转会上海申花。辽足在官方公告中说:“辽宁宏运足球俱乐部尊重球员孙世林本人意愿,为实现个人参加亚冠联赛和争夺中超联赛冠军的梦想,同意其转会加盟上海绿地申花足球俱乐部。在此,辽宁宏运足球俱乐部感谢...
英超 本周末,英超又将迎来第32轮的比赛。其中两场焦点战将同时上演:4月8日22点,利物浦将做客挑战斯托克城,而曼城将坐镇主场迎战胡尔城。32轮过后,英超排行榜又将发生什么样的变化,让我们拭目以待。 4月8日...













